博傲教育获得腾讯网教育领导品牌
首页 > 执业护士 >

大联考(实践能力)答案及完整版试卷来啦!

2020-02-25 来源:博傲教育 浏览次数:2498 发布者:薛宝琴

    2020全国护士官方大联考(中期)已经圆满结束,参加此次考试的人数相当多,昨日,关老师针对(实践能力)测试部分作了在线解析!

    部分考生受各种原因的影响,无法即时观看到关老师直播,对于试题正确答案不是很清楚,小编特整理(实践能力)正确答案如下图:

    参加考试的小伙伴,可以根据此表,来判定自己错在哪里,有针对性进行分析,这样对日后的复习,还是相当有帮助的。

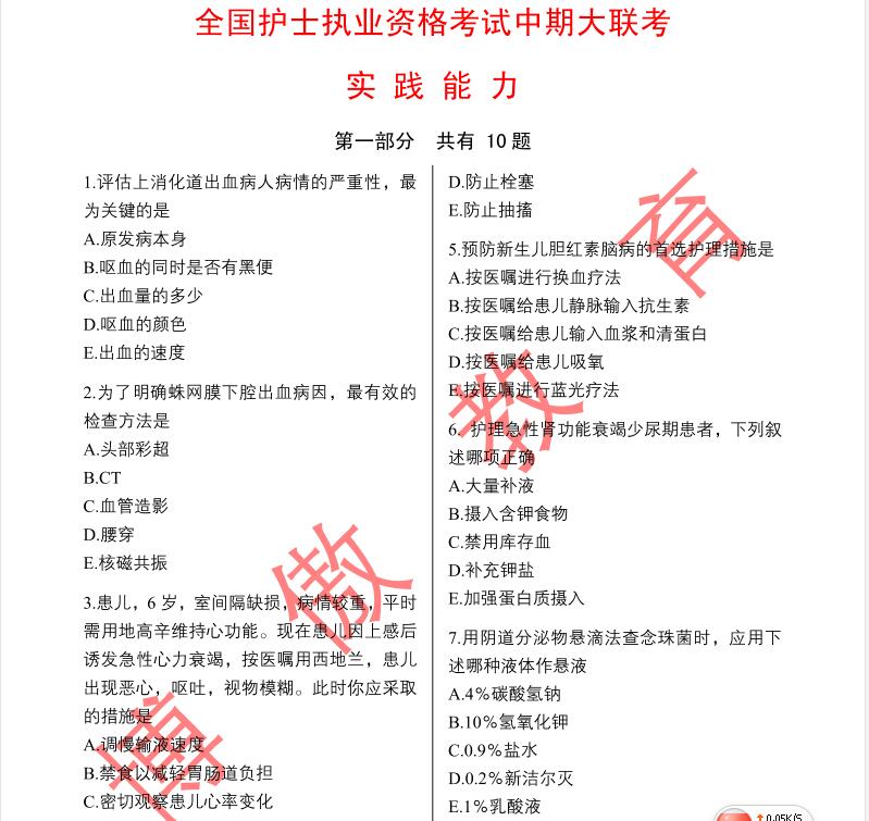
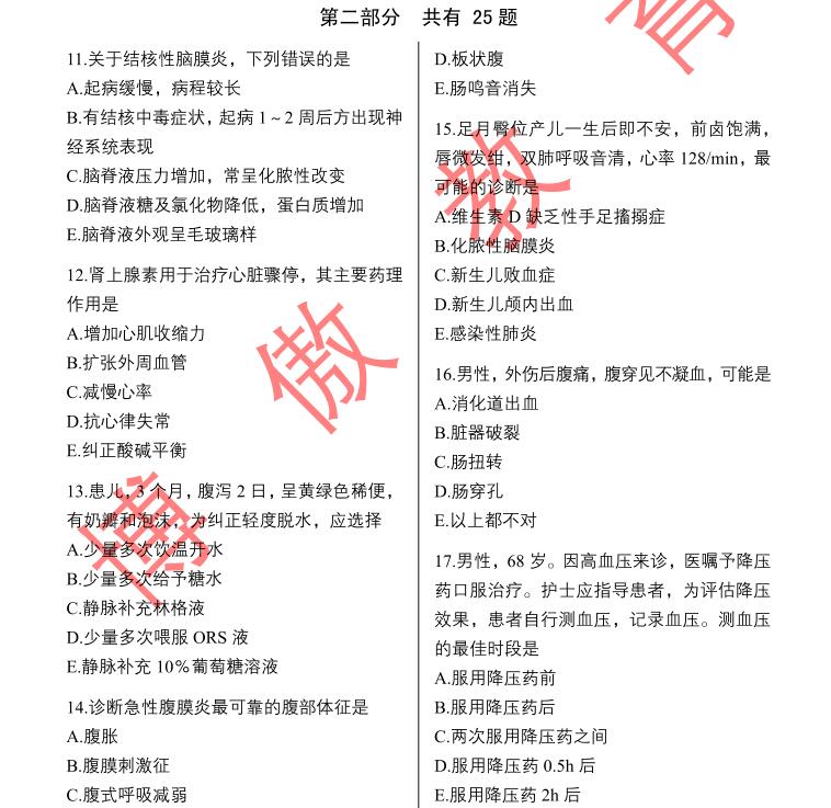
    对于那些参加过(实践能力)的朋友,由于紧张,记不清楚原题的朋友,或是没有参加(实践能力)测试的朋友,小编特意整理电子版试卷,部分内容展示如下:

大联考(实践能力)第一部分测试

 

大联考(实践能力)第二部分测试

 

    想获取完整版试卷的小伙伴,可以扫描以下二维码,加入20护士资格考试指导群,联系管理老师之后,便可获取完整版试卷!

 

  在肺炎防疫的这个阶段,许多学员都呆在家中,无法返回学校。报名参加护考的朋友,利用此阶段好好学习。面授课程无法进行,选择博傲网课成为优先之选。

  我们能提前预知分数线,当然知道考什么!课程咨询热线:400-6286615

  我们连续六年精准预测了护士考试分数线和考试大纲,扫描下面的“ChinaNERC”微信二维码或加QQ群号:457734051(护士)、471131230(护师)。即可提前获取各种最近护考信息:                                                                              

  扫一扫关注护理研究中心二维码               扫描下方金题二维码即可免费注册APP,海量模拟真题等你来!

       

2498 人喜欢