博傲教育获得腾讯网教育领导品牌
首页 > 执业护士 >

2019年四川大学附设华西卫生学校护士资格证书领取通知

2019-11-19 来源:博傲教育 浏览次数:951 发布者:樊老师

2019年护士资格证考试结束后,相信大家最关心的就是什么时候可以领取2019年护士资格证书。四川大学附设华西卫生学校发布《关于领取 2019年的通知》,确定了护士资格证书领取时间,博傲教育执业护士频道带来通知内容,请大家按照要求领取证书。

关于领取 2019年<护士执业资格证>的通知

亲爱的2016级护理专业同学,恭喜你们通过不懈的努力,顺利通过了全国护士执业资格考试,现护士执业资格证已办理完成;现将领取资格证事宜通知如下:

领证时间:2019年10月31日(9:00-16:30)

(请按时领取,错过时间请于正常上班时间到校领取)

领取地点:招生实习就业处

领证凭证:学生本人凭身份证原件(或有照片的有效证件)和领证编号(请在下方表格查询)领取。

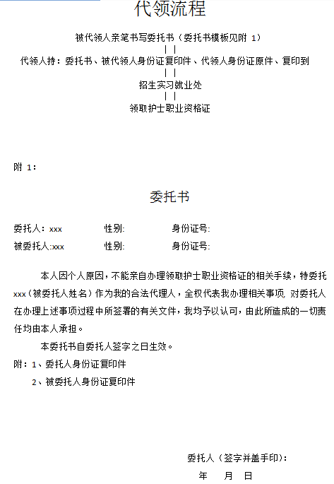
注:护士职业资格证系重要证书,为满足部分因特殊原因不能亲自到校领取的学生早日领证的愿望,可由他人代领,代领流程见附件。

联系电话:郑老师 028-87078736

特此通知!

招生实习就业处

2019-10-23 

 

951 人喜欢