博傲教育获得腾讯网教育领导品牌
首页 > 主管护师 >

重磅!2020年卫生资格考试时间公布~~

2019-11-14 来源:博傲教育 浏览次数:1029 发布者:樊老师

       博傲教育提醒: 继护士资格考试时间公布之后,紧接着中国卫生人才网又有通知:2020年卫生资格资格考试时间已定:2020年5月23、24、30、31日!(今年卫生人才网很高效啊!)

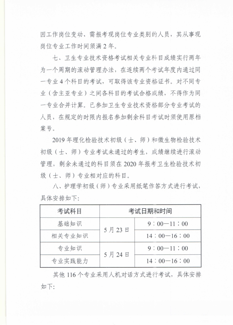
    详细内容博傲教育小编整理如下:

关于2020年卫生资格考试的报名条件、报名时间、护考大纲及有何变化等最新护考资料,请扫描下方二维码进群咨询

 

2020年护师学习交流A群:426061204

 

 

  我们能提前预知分数线,当然知道考什么!课程咨询热线:400-6286615

  我们连续六年精准预测了护士考试分数线和考试大纲,扫描下面的“ChinaNERC”微信二维码或加QQ群号:656216869780460254。即可提前获取各种最近护考信息:                                                                              

扫一扫关注护理研究中心二维码               扫描下方金题二维码即可免费注册APP,海量模拟真题等你来!

       

 

 

1029 人喜欢