博傲教育获得腾讯网教育领导品牌
首页 > 护理招聘 >

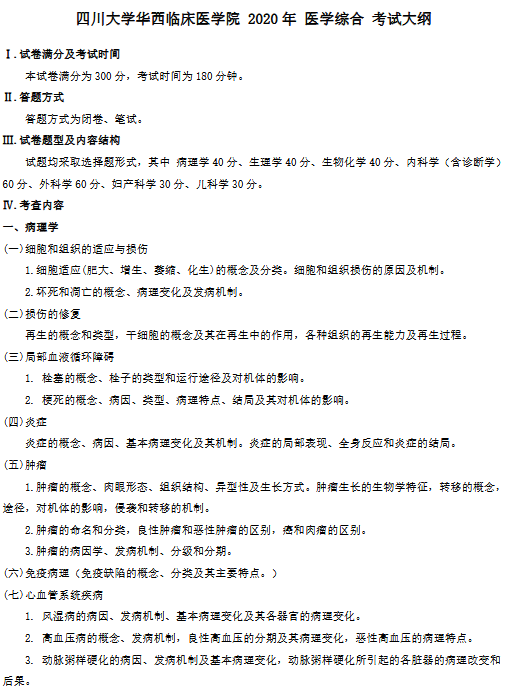
华西临床医学院2020硕士研究生入学考试709医学综合考试大纲

2019-09-12 来源:博傲教育 浏览次数:2457 发布者:李老师

  华西临床医学院2020硕士研究生入学考试709医学综合考试大纲已发布,博傲教育为各位考生收集到以下信息,请相关考生注意。

  709医学综合考试大纲.pdf

20年来,我们只做医考培训!医考热线电话:400-6286615

        扫描立即做题  [海量练习][历年经典]等你练!  

 

 

2457 人喜欢